欢迎访问长江大学—马克思主义学院!

培养管理

马克思主义学院2021—1学期期中教学检查自查总结

文:| 来源: | 时间:2021-11-08


学院根据教务处《关于开展2021-2022学年第一学期期中教学检查的通知》,及时成立检查小组,制定检查安排,组织教学自查,同时配合督导开展教学检查。情况如下:

一、学院自查

(一)教学秩序方面,教师上课都备有教学工作手册、教学进度计划表、教材、教案等教学资料有多媒体的教室教师普遍使用多媒体课件无迟到早退现象。学生到课情况较好。毕业班学生能积极配合学校的实习安排,全部参加学校教育实习,已于第十周周五全部返校,十一周开始进教室上课。

(二)教师提前备课情况较好,教学进度计划的执行情况较好,大多数课程都有辅导答疑。

(三)院领导积极深入课堂听课。从开学到新生开课,领导都深入课堂听老师的课,特别听新教师的课。

(四)系部主任、各课程组组长、教学院长助理和教学督导共同上学期所有的考试试卷教师工作手册专业实习及毕业论文的相关资料进行了自查,并将发现有问题的资料反馈给相应的老师进行整改。

二、学院教学座谈会

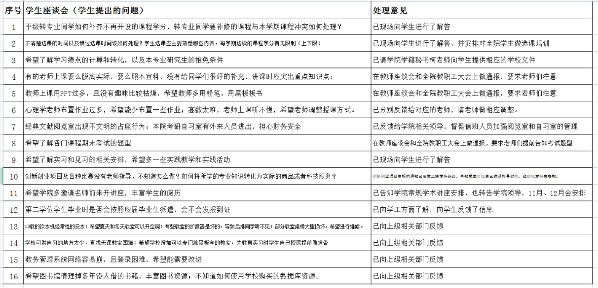
认真组织教师和学生座谈会,听取参会代表所搜集到的教学管理方面的意见和建议,两个座谈会均由教学院长助理李振华老师主持,会后学院对师生反映的问题和建议进行了分析、反馈,并提出了相应的整改措施具体情况见后面的附件1和附件2.

                               马克思主义学院

                               2021年11月8日

 

 

 

 


附件一:学生教学座谈会

时间:202111月4日下午2.:15   地点:文科楼1104  参与人员: 思政专业各班班委代表 李振华 张三霞

 

 

 

 

 

 

附件二:教师教学座谈会

时间:202111月4日下午3:15       地点:文科楼1104

参会教师:陈松林 吴智勇 卢军 张云 徐骆 薛阳 汤波兰 肖慧 王贤锋 张伟  陈先蕾  易丹 何章银和袁爱雪(武汉校区线上参会) 李振华  张三霞